骨关节炎 (OA) 是一种常见的关节疾病,软骨的润滑功能障碍是发病主要原因之一。目前开发软骨润滑剂的策略包括聚合物(含羧基或醛基)与软骨中的II型胶原蛋白(Col II)的直接化学结合,利用诸如透明质酸(HA)结合肽之类的肽化合物修饰软骨,用Col-II结合肽对聚合物进行功能化或使用瓶刷聚合物,然而,遗憾的是这些聚合物不能与软骨表面结合。并且,这些报告的润滑剂只能减缓软骨退化,不能实现软骨再生或逆转 OA 进展。位于关节腔内并与软骨接触的滑液含有 HA、润滑素、脂质、白蛋白、球蛋白和糖胺聚糖 (GAG)。在这些成分中,HA、润滑素和脂质组装成润滑复合物,它是一种刷状纳米纤维,其中 HA 作为主链,刷状润滑素和脂质形成两个关键的侧链。纳米纤维选择性地识别并结合纤连蛋白和 Col II 这两种软骨内的主要蛋白质,从而在软骨表面形成稳定的水合层(称为润滑层),防止两片软骨直接相互接触。因此,纳米纤维可以决定软骨润滑特性。

图1. 正常关节中润滑复合物的组成和结构的图示
基于此,来自浙江大学的毛传斌、华南理工大学的任力、Sa Liu使用 HA 作为主链形成两种类型的刷状纳米纤维。一种是通过将高亲水性润滑素类刷状聚合物聚-2-丙烯酰胺-2-甲基丙磺酸钠盐 (PAMPS) (作为侧链)共价接枝到 HA 主链(HA/PA)。另一种是通过将两亲性类脂聚合物(作为侧链)、聚-2-甲基丙烯酰氧基乙基磷酰胆碱 (PMPC) 共价接枝到 HA 主链(HA/PM)。作者证明了 HA/PA+HA/PM 对人体软骨的出色润滑作用。此外,作者还发现在对OA大鼠模型进行HA/PA和HA/PM关节内注射后,优越的润滑性能可以促进软骨再生,甚至逆转OA的发展,从而治愈OA。相关结果以题为“Biomimetic cartilage-lubricating polymers regenerate cartilage in rats with early osteoarthritis”发表在《Nature Biomedical Engineering》上。

【HA/PA 和 HA/PM 的合成和表征】
作者使用可逆加成-断裂链转移聚合(RAFT)制备两种侧链聚合物(PAMPS 和 PMPC)。为了能够将这两种聚合物接枝到 HA 上,作者首先将HA主链与带有氨基的己二酸二酰肼 (ADH) 反应形成氨基改性的HA (HA-ADH),然后通过PAMPS 、 PMPC与 HA-ADH 的酰胺反应将其接枝到 HA 主链上。作者使用原子力显微镜(AFM)成像进一步证实了HA/PA和HA/PM的刷状纳米纤维结构。

图2. HA/PA(a)和 HA/PM(b)的化学结构及其AFM图像
【HA/PA 或 HA/PM 与软骨蛋白之间的结合亲和力】
为了验证HA/PA和HA/PM对构成软骨ECM的两种主要蛋白(纤连蛋白和Col II)具有较高的结合亲和力,使用等温滴定量热仪(ITC)和表面等离子体共振(SPR)测量了HA/PA或HA/PM与软骨蛋白的结合常数(Kc),此外还对HA/PA和HA/PM进行了分子动力学(MD)模拟。结果表明,HA/PA和HA/PM能以高亲和力选择性地与软骨表面结合,然后作为边界的润滑剂,减少软骨摩擦。

图3. HA/PA 和 HA/PM 之间结合模式的评估
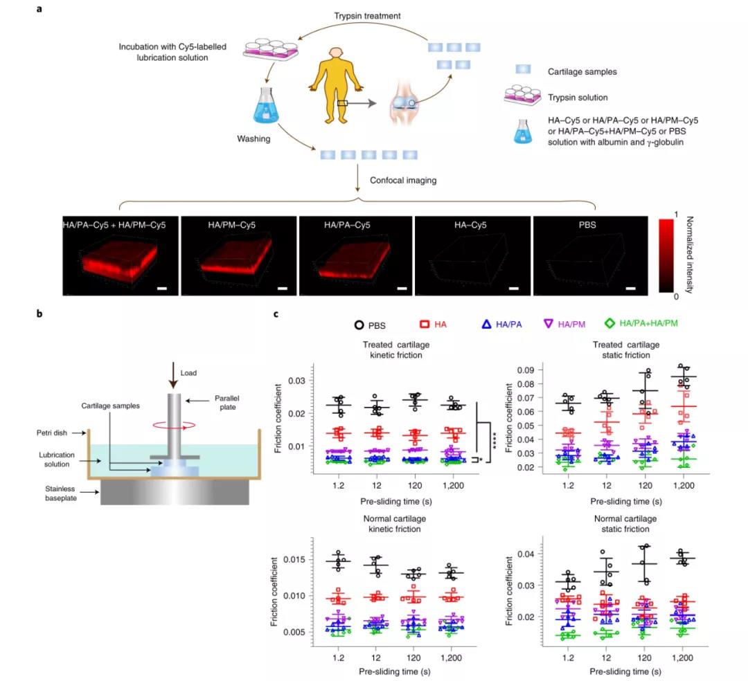
【HA/PA 和 HA/PM 对人体软骨的润滑】
作者经过测量发现,当使用HA/PA+HA/PM时,患病软骨的平均动摩擦系数非常低,接近正常软骨。然而,当单独使用 HA/PA 或 HA/PM 时,患病软骨没有与正常软骨相似的动摩擦系数。令人惊讶的是,HA/PA+HA/PM 达到的摩擦系数接近于天然滑液润滑下的软骨。作者认为HA/PA和HA/PM由于对软骨蛋白的亲和力强而在与软骨表面结合时,会在软骨表面形成水合稳定层,从而以极低的摩擦系数润滑人体软骨。

【HA/PA 和 HA/PM 的组织相容性】
作者在体外三维(3D)软骨模型和健康大鼠体内研究了用HA/PA和HA/PM处理后的软骨表型变化和炎症反应。结果表明软骨移植物,无论是否用 HA/PA 和/或 HA/PM 处理,都表现出高水平的 Col II 表达和非常低水平的 Col I 和 MMP-13 表达,这表明 HA/PA 和 HA/PM具有优良的组织相容性。

图5. 使用体外 3D 软骨模型和健康大鼠测定的 HA/PA 和 HA/PM 的组织相容性
【体内软骨保护作用和促进软骨再生的能力】
在手术诱导OA 4周后,将HA/PA、HA/PM或HA/PA+HA/PM注射到膝关节腔内,评估HA/PA和HA/PM的治疗效果。相比之下,在用HA/PA、HA/PM或HA/PA+HA/PM治疗的大鼠中,软骨表面比用HA或HA注射治疗的大鼠要平坦和光滑得多。此外,HA/PA+HA/PM处理组比HA/PA或HA/PM处理组显示出更好的软骨保护效果。作者还进行了蛋白聚糖和 Col II 的免疫组织化学染色以研究用不同仿生润滑剂处理的 OA 大鼠的软骨表型变化。总的来说,通过使用HA/PA+HA/PM导致的软骨再生被蛋白聚糖和Col II的显著形成所共同证实。这些结果表明,HA/PA+HA/PM可以有效地再生软骨以治愈OA。

图6. 评估 HA/PA 和 HA/PM(单独或组合)的软骨保护作用

图7. HA/PA和HA/PM(单独或组合)促进软骨再生治疗大鼠OA的能力评估
【小结】
作者合成了两种仿生润滑剂HA/PA和HA/PM,它们是通过将刷状聚合物、阴离子润滑剂类PAMPS和两亲脂质类PMPC分别嫁接到HA主链上形成的。HA/PA和HA/PM分别模拟了润滑复合物中的润滑剂和脂质在HA上的特征,而HA/PA+HA/PM模拟了润滑复合物中的这两个特征。实验结果表明,HA/PA+HA/PM是一种细胞和组织兼容的可注射的仿生润滑剂,有可能用于软骨的再生和早期OA的愈合。
以上文章转载于微信公众号高分子科学前沿,如有侵权,请及时联系我们修改或删除。